中国分散式污水处理设备厂家污水处理全过程解决方案提供商

13915951254  

达泽设备深入应用于生活污水、医疗污水、垃圾处理领域

住建部发布垃圾渗沥液新标,“全量化”时代正式来临!

作者: 编辑: 来源: 发布日期: 2023.11.17
信息摘要:
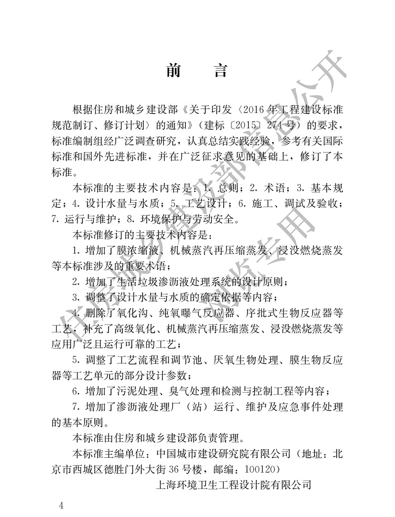
住房城乡建设部发布行业标准《生活垃圾渗沥液处理技术标准》,自2024年1月1日起实施。原行业标准《生活垃圾渗沥液处理技术规范》CJJ150-…

近日,住房城乡建设部发布行业标准《生活垃圾渗沥液处理技术标准》,自202411日起实施。原行业标准《生活垃圾渗沥液处理技术规范》CJJ150-2010同时废止。

 

渗沥液新标聚焦浓缩液

本标准修订的主要技术内容对浓缩液及其处理工艺,体现出了前所未有的重视,新标准的“术语”几乎把全部篇幅都留给了浓缩液。

生活垃圾渗沥液处理技术标准1

 

标准定义,“膜浓缩液”是指渗沥液经纳滤、反渗透等膜处理后分离截留的含较高浓度难降解有机质和较高盐度的废水。垃圾渗沥液又叫渗滤液、渗透液,本身就具有污染水体、土壤等生态环境的高危害性,经过处理后产生的浓缩液中有机物、氨氮、重金属离子等含量成倍集中,如果不妥善处理,对环境乃至人体的危害更为严峻。

pexels-lisa-fotios-3264779

 

关于浓缩液的问题,自从去年生态环境部规定,禁止浓缩液回灌或进入污水厂,浓缩液就已经成为“烫手山芋”。据估算,全国填埋场渗滤液产量达4000万吨/年,如果全部采用膜法处理,预计每年产生800万~1400万吨浓缩液,按年产1100万吨估算,目前针对浓缩液处理的收费在300/吨以上,仅处理浓缩液就需要每年增加33亿元的成本,这还没有考虑上设备和土建成本。

 

渗沥液处理全面进入“全量化时代”

 面对高昂的浓缩液委外处理成本,以及新标对浓缩液的进一步要求,全量化工艺势在必行。目前全量化处理的技术路线有两条

多伦项目1 水印

 

一是采用蒸发工艺,例如新标准提到的机械蒸汽再压缩蒸发和浸没燃烧蒸发,进一步去除水分,留下杂盐等固体物质,从而实现渗滤液全量化处理;

二是放弃膜法,采用非膜法渗滤液处理工艺,从源头避免产生浓缩液。

 万全镇水印

 

达泽环保一直以来采用的就是非膜法”全量化工艺,直接做到不产生浓缩液。通过“高效物化+强化生化+MBR”的组合工艺,有效去除和降解有机物,提高垃圾渗滤液的可生化性,再通过活性污泥的深度生化处理,达到进一步去除有机物、脱色和脱除总氮的目的。最终做到全量净化渗滤液,保障处理系统长效运行,出水稳定达标排放,可以直接纳入城市污水管网。目前,达泽的全量化处理技术已经服务多个项目。

 

达泽环保浙江龙港40吨中转站渗滤液处理项目

龙港市项目2水印

 

达泽环保福建泉州100吨中转站渗滤液处理项目

泉州项目

 

达泽环保×光大环境安徽池州120吨餐厨垃圾渗滤液处理项目

光大池州2-2水印 

 

达泽环保致力于渗滤液处理技术的研发创新,以全量化技术工艺为全国各地方和企业完成渗滤液全量化处理服务,避免浓缩液等二次污染产生,今后仍将不断提升技术和服务品质,为水质环境改善和人居环境提升不断做出贡献!

【相关推荐】

达泽环保资讯中心

咨询热线

13915951254