中国分散式污水处理设备厂家污水处理全过程解决方案提供商

13915951254  

达泽设备深入应用于生活污水、医疗污水、垃圾处理领域

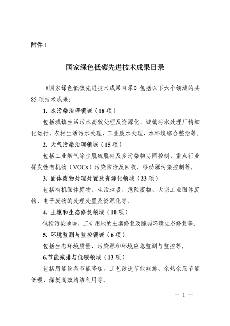
《国家绿色低碳先进技术成果目录》新发布!水污染治理入选18项!

作者: 编辑: 来源: 发布日期: 2023.09.18
信息摘要:
在本次《目录》水污染治理领域中,MBR膜反应器技术的应用被反复提及,这一项技术也正是达泽环保在污水处理中所应用的工艺之一。

为更好推动科技成果转化和产业化应用,落实《关于构建市场导向的绿色技术创新体系的指导意见》,加速绿色低碳技术升级,科技部近日发布了《国家绿色低碳先进技术成果目录》,供各类工业企业、财政投资或产业技术资金、各类绿色低碳领域的公益、私募基金及风险投资机构等用户在进行节能减排技术升级和改造时参考。

 本目录共包含水污染治理领域、大气污染治理领域、固体废物处理处置及资源化领域、土壤和生态修复领域、环境监测与监控领域、节能减排与低碳领域,共计85项技术成果及应用。

16945906760081385_900x1272

其中,水污染治理领域中有18技术成果入选,包括城镇生活污水高效处理及资源化、城镇污水处理厂精细化运行、农村生活污水处理、工业废水处理、水环境综合整治等。

16946615282711719_900x636

16946615284141575_900x636

16946615285721756_900x636

16946615287101116_900x636

16946615289121671_900x636

16946615290691609_900x636

在本次《目录》水污染治理领域中,MBR膜反应器技术的应用被反复提及,这一项技术也正是达泽环保在污水处理中所应用的工艺之一。

什么是MBR技术呢?MBR膜生物反应器,是一种将高效膜分离技术与传统活性污泥法相结合的新型高效污水处理工艺,它用具有独特结构的MBR平片膜组件置于曝气池中,经过好氧曝气和生物处理后的水,由泵通过滤膜过滤后抽出。

MBR污水处理与传统污水处理方法具有很大区别,通过膜分离装置代替传统工艺中的二沉池和三级处理工艺。从而得到优质的出水,解决了传统环保设备进行污水处理的出水水质达不到中水回用要求的问题。MBR污水处理后的水可直接作为市政用水或进一步处理作各种工业用水。

万全镇

MBR膜生物反应器在MBR污水处理的应用中具有以下十分突出的优点:

1MBR膜生物反应器的污染物去除效率高,处理出水水质好;

2MBR膜生物反应器的污泥浓度高,装置容积负荷大,占地面积小;

3MBR膜生物反应器有利于增殖缓慢或高效微生物的截留,提高系统的硝化效果和对难降解有机物的处理能力;

4MBR膜生物反应器的剩余污泥产生量低;

5MBR膜生物反应器易于实现自动控制,操作管理方便;

6、经处理后排放水SS和浊度都接近于零,可实现回用。

 

尤其在渗滤液处理等水质复杂的污水处理项目中,MBR工艺有着天然的优势,通过与“高效物化+强化生化”的组合,可以有效降解渗滤液中的COD、氨氮、磷含量,使得渗滤液全量净化,不产生浓缩液,直接排放进入市政污水管网,有效解决垃圾中转站、转运站等渗滤液就地处置的难题。

凤卧镇4

技术的不断更新迭代,才使得我们的工艺设备不断优化升级,为环境保护做出进一步的高效努力。达泽环保深知大道致远,在技术研发的道路上不断钻研,升级污水处理技术,为净化污水、改善水环境贡献力量!

达泽环保资讯中心

咨询热线

13915951254